TIÊU CHUẨN ĐIỆN BESS: YÊU CẦU THIẾT KẾ HỆ THỐNG ĐIỆN AN TOÀN VÀ ĐỒNG BỘ CHO LƯU TRỮ NĂNG LƯỢNG
Tiêu chuẩn điện BESS là nền tảng bắt buộc để đảm bảo hệ thống lưu trữ năng lượng vận hành an toàn, ổn định và đạt yêu cầu nghiệm thu. Trong bối cảnh BESS ngày càng tích hợp sâu vào lưới điện, việc hiểu đúng tiêu chuẩn, thiết kế đồng bộ AC/DC và kiểm soát rủi ro điện là yếu tố sống còn với EPC và chủ đầu tư.
1. TỔNG QUAN TIÊU CHUẨN ĐIỆN BESS TRONG HỆ THỐNG LƯU TRỮ NĂNG LƯỢNG
1.1. Phạm vi áp dụng của tiêu chuẩn điện BESS
Các tiêu chuẩn điện BESS áp dụng cho toàn bộ chuỗi từ pin, BMS, PCS, tủ AC/DC, MBA đến điểm đấu nối lưới. Phạm vi bao gồm điện áp DC lên tới 1500 VDC, cấp điện áp AC 400 V, 690 V hoặc trung áp 22 kV–35 kV. Tiêu chuẩn quy định rõ giới hạn cách điện, dòng ngắn mạch, cấp bảo vệ IP và yêu cầu an toàn khi vận hành song song lưới.
1.2. Mối liên hệ giữa tiêu chuẩn IEC, IEEE và tiêu chuẩn điện công nghiệp
BESS thường phải tuân thủ đồng thời IEC 62933, IEC 62477, IEC 61439 và IEEE 1547. Các tiêu chuẩn điện công nghiệp này quy định thiết kế thiết bị điện công suất, khả năng chịu quá áp, quá dòng và tương thích điện từ EMC. EPC cần đối chiếu song song tiêu chuẩn quốc tế và quy chuẩn Việt Nam để tránh xung đột hồ sơ nghiệm thu.
1.3. Yêu cầu pháp lý và kiểm định hệ thống điện BESS
Hệ thống BESS phải được thẩm tra thiết kế, thử nghiệm FAT và SAT theo quy định điện lực. Hồ sơ bắt buộc gồm sơ đồ một sợi, tính toán ngắn mạch, chọn CB và relay bảo vệ. Việc tuân thủ tiêu chuẩn điện BESS giúp giảm nguy cơ bị từ chối đấu nối hoặc phải cải tạo sau nghiệm thu.
1.4. Vai trò tiêu chuẩn trong giảm rủi ro sự cố điện
Thống kê vận hành cho thấy hơn 40% sự cố BESS liên quan đến lỗi điện AC/DC. Tiêu chuẩn quy định rõ phân cấp bảo vệ, phối hợp relay và khả năng cắt dòng sự cố dưới 50 ms. Áp dụng đúng tiêu chuẩn giúp hạn chế cháy nổ, lan truyền hồ quang và sự cố domino trong container BESS.
1.5. Tiêu chuẩn điện BESS và tính mở rộng hệ thống
Một hệ BESS đạt chuẩn cho phép mở rộng công suất theo module mà không thay đổi kiến trúc điện chính. Điều này yêu cầu dự phòng dòng, tiết diện cáp và khả năng chịu tải của thanh cái. Thiết kế điện BESS ngay từ đầu theo tiêu chuẩn giúp EPC tối ưu chi phí vòng đời.
1.6. So sánh tiêu chuẩn điện BESS cho ứng dụng C&I và utility-scale
BESS C&I thường sử dụng điện áp thấp đến 690 V, trong khi utility-scale dùng trung áp. Tiêu chuẩn điện cho utility-scale yêu cầu nghiêm ngặt hơn về bảo vệ khoảng cách, chống sét lan truyền và điều khiển công suất phản kháng. Sự khác biệt này ảnh hưởng trực tiếp đến cấu hình PCS và MBA.
- Khung thiết kế hệ thống được trình bày tại bài
“Tiêu chuẩn thiết kế BESS công nghiệp: Nguyên tắc kỹ thuật và yêu cầu an toàn bắt buộc ”.
2. NGUYÊN TẮC THIẾT KẾ ĐIỆN BESS ĐỒNG BỘ AC/DC
2.1. Phân tách và phối hợp hệ thống AC và DC trong BESS
Thiết kế phải đảm bảo phân tách vật lý và điện giữa DC battery rack và AC switchgear. Khoảng cách cách điện tối thiểu, cấp IP và bố trí cáp phải tuân thủ tiêu chuẩn điện BESS. Sự phối hợp AC/DC giúp giảm nhiễu, hạn chế vòng dòng rò và tăng độ tin cậy vận hành.
2.2. Lựa chọn cấp điện áp DC và ảnh hưởng đến an toàn điện
Điện áp DC 1000–1500 V giúp giảm dòng và tổn hao, nhưng yêu cầu cao hơn về cách điện và bảo vệ hồ quang. An toàn điện BESS phụ thuộc vào lựa chọn thiết bị DC breaker, contactor và fuse đạt chuẩn IEC 60947-2 DC. EPC cần cân nhắc giữa hiệu suất và mức độ rủi ro.
2.3. Thiết kế tủ AC và khả năng chịu dòng ngắn mạch
Tủ AC phải đáp ứng dòng ngắn mạch 50–65 kA trong 1 giây tùy cấp điện áp. Thanh cái, CB và relay bảo vệ phải được tính toán đồng bộ. Thiết kế điện BESS không đạt chuẩn dễ dẫn đến hỏng thiết bị khi có sự cố lưới.
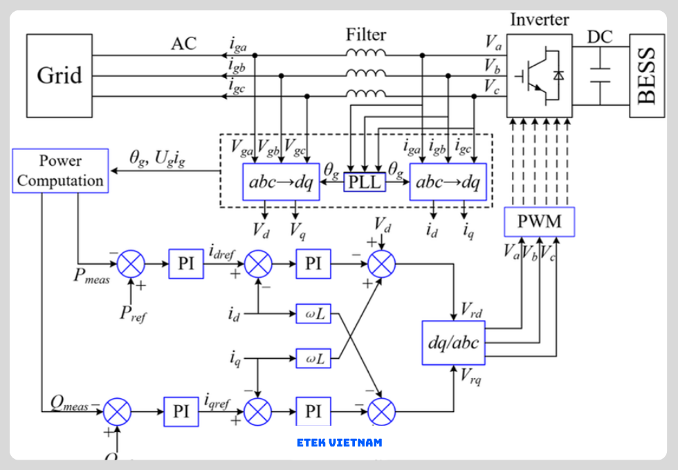
2.4. Đồng bộ PCS với lưới điện và tiêu chuẩn đấu nối
PCS phải đáp ứng yêu cầu ride-through, kiểm soát tần số và điện áp theo IEEE 1547. Việc đấu nối BESS vào lưới yêu cầu kiểm soát THD dưới 5% và hệ số công suất linh hoạt từ 0.9 trễ đến 0.9 sớm. Đây là tiêu chí quan trọng khi nghiệm thu.
2.5. Phối hợp bảo vệ AC/DC trong tình huống sự cố
Bảo vệ phải đảm bảo cắt chọn lọc, tránh mất điện toàn hệ khi sự cố cục bộ. Relay bảo vệ, DC fuse và BMS cần liên động logic. Tiêu chuẩn điện BESS yêu cầu thời gian cắt phù hợp để bảo vệ pin và PCS.
2.6. Yêu cầu về EMC và nhiễu điện từ
PCS công suất lớn dễ gây nhiễu. Thiết kế phải tuân thủ IEC 61000 về EMC. Việc bố trí cáp, nối đất và lọc nhiễu đúng chuẩn giúp hệ BESS vận hành ổn định, tránh lỗi điều khiển và truyền thông.
3. HỆ THỐNG BẢO VỆ ĐIỆN THEO TIÊU CHUẨN ĐIỆN BESS
3.1. Nguyên tắc phân cấp bảo vệ trong tiêu chuẩn điện BESS
Trong tiêu chuẩn điện BESS, bảo vệ được tổ chức theo nhiều cấp từ cell, rack, string đến cấp AC trung áp. Mỗi cấp phải có thiết bị cắt độc lập nhưng vẫn phối hợp chọn lọc. Thời gian cắt sự cố DC thường yêu cầu dưới 30–50 ms nhằm hạn chế dòng ngắn mạch lan truyền và tránh phá hủy cell pin lithium-ion.
3.2. Bảo vệ quá dòng và ngắn mạch phía DC
Mạch DC BESS sử dụng DC fuse hoặc DC breaker chuyên dụng, có khả năng dập hồ quang ở 1500 VDC. An toàn điện BESS phụ thuộc lớn vào khả năng cắt dòng sự cố DC lớn hơn 10 kA. Các thiết bị này phải đáp ứng IEC 60947-2 và được tính toán theo dòng xả cực đại của pin.
3.3. Bảo vệ quá áp và thấp áp phía AC
Theo tiêu chuẩn điện công nghiệp, hệ AC của BESS phải trang bị relay quá áp, thấp áp và mất pha. Ngưỡng bảo vệ thường cài đặt ±10% điện áp danh định, thời gian tác động dưới 1 giây. Điều này giúp PCS tự động tách khỏi lưới khi điều kiện vận hành không ổn định.
3.4. Bảo vệ tần số và chức năng anti-islanding
PCS trong BESS phải tích hợp bảo vệ quá tần số và thấp tần theo IEEE 1547. Khi lưới mất điện, hệ thống phải phát hiện đảo lưới trong vòng 2 giây. Việc tuân thủ tiêu chuẩn điện BESS giúp đảm bảo an toàn cho nhân sự vận hành và thiết bị điện lưới.
3.5. Bảo vệ hồ quang điện trong container BESS
Hồ quang DC là rủi ro lớn trong hệ lưu trữ năng lượng. Tiêu chuẩn yêu cầu cảm biến hồ quang, kết hợp cắt nguồn tức thời. An toàn điện BESS được nâng cao rõ rệt khi hệ thống bảo vệ hồ quang có thể giảm năng lượng sự cố xuống dưới 1 cal/cm².
3.6. Phối hợp bảo vệ giữa BMS, PCS và relay trung áp
Một hệ BESS đạt chuẩn cần logic bảo vệ thống nhất giữa BMS, PCS và relay lưới. Tín hiệu trip phải ưu tiên bảo vệ pin trước, sau đó mới đến thiết bị AC. Thiết kế điện BESS sai logic phối hợp thường gây cắt điện không cần thiết hoặc bỏ sót sự cố nguy hiểm.
- Chi tiết kỹ thuật xem tại bài
“Thiết kế PCS BESS: Nguyên tắc đồng bộ AC/DC và sơ đồ kết nối an toàn ”.
4. HỆ THỐNG NỐI ĐẤT VÀ CHỐNG SÉT TRONG THIẾT KẾ ĐIỆN BESS
4.1. Vai trò nối đất trong tiêu chuẩn điện BESS
Nối đất là yêu cầu bắt buộc trong tiêu chuẩn điện BESS nhằm hạn chế điện áp chạm và dòng rò. Điện trở nối đất hệ BESS thường yêu cầu nhỏ hơn 4 ohm đối với trạm độc lập và dưới 2 ohm khi đấu nối trung áp. Đây là chỉ tiêu quan trọng khi nghiệm thu.
4.2. Phân loại hệ thống nối đất AC và DC
Hệ DC thường áp dụng nối đất một điểm hoặc cách ly hoàn toàn, trong khi AC dùng nối đất trung tính. Thiết kế điện BESS phải đảm bảo không hình thành vòng dòng đất giữa AC và DC. Sai sót trong phân loại nối đất là nguyên nhân phổ biến gây nhiễu và lỗi bảo vệ.
4.3. Nối đất vỏ thiết bị và container BESS
Tất cả vỏ kim loại, rack pin và container phải được liên kết đẳng thế. Theo tiêu chuẩn điện công nghiệp, điện trở liên kết không vượt quá 0.1 ohm. Điều này giúp giảm nguy cơ phóng điện khi xảy ra sự cố cách điện hoặc sét lan truyền.
4.4. Hệ thống chống sét trực tiếp cho BESS
BESS lắp ngoài trời cần hệ thống chống sét trực tiếp cấp III hoặc II tùy khu vực. Kim thu sét, dây thoát sét và cọc tiếp địa phải tính toán theo tiêu chuẩn IEC 62305. An toàn điện BESS phụ thuộc lớn vào khả năng dẫn dòng sét xuống đất an toàn.
4.5. Chống sét lan truyền phía AC và DC
SPD Type 1+2 được lắp tại tủ AC chính, trong khi DC sử dụng SPD chuyên dụng cho 1500 VDC. Tiêu chuẩn điện BESS yêu cầu phối hợp SPD theo cấp, tránh hiện tượng quá áp dư gây hỏng PCS và BMS.
4.6. Kiểm tra và đo kiểm hệ thống nối đất khi nghiệm thu
Trước khi đấu nối BESS vào lưới, EPC phải đo điện trở đất, kiểm tra liên kết đẳng thế và thử nghiệm SPD. Biên bản đo kiểm là tài liệu bắt buộc trong hồ sơ hoàn công. Việc bỏ qua bước này thường dẫn đến lỗi nghiệm thu hoặc yêu cầu cải tạo.
5. TIÊU CHUẨN ĐẤU NỐI BESS VỚI LƯỚI ĐIỆN THEO TIÊU CHUẨN ĐIỆN BESS
5.1. Yêu cầu chung khi đấu nối BESS vào lưới điện
Việc đấu nối BESS phải tuân thủ chặt chẽ tiêu chuẩn điện BESS và quy định của đơn vị điện lực. Điểm đấu nối thường ở cấp 0.4 kV, 22 kV hoặc 35 kV. Hồ sơ kỹ thuật phải thể hiện rõ sơ đồ một sợi, điểm đóng cắt, thiết bị bảo vệ và khả năng cô lập hoàn toàn hệ BESS khi xảy ra sự cố.
5.2. Tiêu chuẩn điện áp và tần số tại điểm đấu nối
Theo IEEE 1547 và IEC 62933, điện áp tại PCC phải duy trì trong dải 0.9–1.1 Un, tần số 49–51 Hz. PCS cần có khả năng điều chỉnh công suất trong vòng 100 ms. Tuân thủ tiêu chuẩn điện công nghiệp giúp hệ BESS không gây nhiễu hoặc mất ổn định lưới điện khu vực.
5.3. Yêu cầu chất lượng điện năng khi đấu nối BESS
Hệ BESS phải kiểm soát THD điện áp dưới 5% và THDi dòng dưới 8%. Sóng hài bậc 3, 5 và 7 là chỉ tiêu thường được điện lực kiểm tra. Thiết kế điện BESS cần tính toán bộ lọc LCL và thuật toán điều khiển PCS để đáp ứng yêu cầu chất lượng điện năng.
5.4. Khả năng điều khiển công suất phản kháng của PCS
PCS phải hỗ trợ chế độ điều khiển Q(U) và cosφ(P). Dải hệ số công suất yêu cầu thường từ 0.9 sớm đến 0.9 trễ tại điểm đấu nối. Đây là nội dung quan trọng trong tiêu chuẩn điện BESS nhằm hỗ trợ ổn định điện áp lưới và tránh bị giới hạn công suất khi vận hành.
5.5. Yêu cầu ride-through khi lưới có sự cố
Low Voltage Ride Through và High Voltage Ride Through là bắt buộc đối với BESS quy mô lớn. PCS không được ngắt ngay khi điện áp sụt trong thời gian ngắn dưới 150 ms. An toàn điện BESS được đảm bảo khi hệ thống vừa bảo vệ thiết bị vừa duy trì ổn định lưới điện.
5.6. Thiết bị đóng cắt và cô lập tại điểm đấu nối
Tại PCC phải bố trí máy cắt hoặc LBS có khóa liên động cơ khí và điện. Thời gian cắt yêu cầu dưới 100 ms. Việc bố trí thiết bị cô lập đúng tiêu chuẩn điện BESS giúp điện lực dễ dàng thao tác khi bảo trì hoặc xử lý sự cố khẩn cấp.
- Rủi ro và biện pháp kiểm soát tại bài
“An toàn điện BESS: Nguy cơ điện áp cao và biện pháp phòng ngừa bắt buộc ”.
6. TIÊU CHUẨN THIẾT KẾ ĐIỆN BESS PHỤC VỤ NGHIỆM THU VÀ VẬN HÀNH LÂU DÀI
6.1. Hồ sơ thiết kế điện theo tiêu chuẩn điện BESS
Hồ sơ phải bao gồm bản vẽ bố trí, sơ đồ một sợi, tính toán cáp, ngắn mạch và lựa chọn thiết bị. Tiêu chuẩn điện BESS yêu cầu tất cả thông số phải nhất quán giữa bản vẽ và thuyết minh. Sai lệch hồ sơ là nguyên nhân phổ biến gây chậm nghiệm thu dự án.
6.2. Yêu cầu thử nghiệm FAT và SAT hệ thống điện
FAT tập trung kiểm tra tủ AC/DC, relay và logic bảo vệ. SAT xác nhận khả năng vận hành thực tế tại công trường. Các phép thử như đo cách điện, kiểm tra tiếp địa và mô phỏng sự cố là bắt buộc. An toàn điện BESS chỉ được xác nhận khi tất cả thử nghiệm đạt yêu cầu.
6.3. Kiểm soát rủi ro điện trong giai đoạn EPC
Trong giai đoạn EPC, rủi ro lớn nhất là thay đổi thiết bị không tương đương tiêu chuẩn. Thiết kế điện BESS cần khóa chặt danh mục thiết bị được phê duyệt. Việc thay thế không kiểm soát dễ dẫn đến mất đồng bộ bảo vệ và không đạt tiêu chuẩn nghiệm thu.
6.4. Vận hành và bảo trì hệ thống điện BESS
Sau khi đưa vào vận hành, hệ BESS cần kiểm tra định kỳ CB, relay, SPD và hệ thống nối đất. Chu kỳ kiểm tra thường từ 6 đến 12 tháng. Tuân thủ tiêu chuẩn điện công nghiệp giúp phát hiện sớm suy giảm cách điện và ngăn ngừa sự cố nghiêm trọng.
6.5. Cập nhật tiêu chuẩn và yêu cầu mở rộng hệ thống
Tiêu chuẩn BESS liên tục được cập nhật theo công nghệ pin và PCS mới. EPC cần thiết kế dự phòng không gian, dòng và công suất. Tiêu chuẩn điện BESS được áp dụng linh hoạt sẽ giúp hệ thống dễ dàng nâng cấp mà không phải cải tạo toàn bộ.
6.6. Giá trị của thiết kế đạt chuẩn đối với chủ đầu tư
Một hệ BESS đạt chuẩn giúp giảm downtime, kéo dài tuổi thọ pin và giảm chi phí bảo trì. An toàn điện BESS không chỉ là yêu cầu kỹ thuật mà còn là yếu tố quyết định hiệu quả đầu tư dài hạn cho chủ dự án.
7. CHECKLIST ÁP DỤNG TIÊU CHUẨN ĐIỆN BESS CHO EPC VÀ CHỦ ĐẦU TƯ
7.1. Kiểm tra tiêu chuẩn điện BESS ngay từ giai đoạn concept
Ngay từ bước concept, EPC cần xác định rõ tiêu chuẩn điện BESS áp dụng cho dự án, bao gồm IEC, IEEE và quy chuẩn địa phương. Việc thống nhất sớm giúp tránh thay đổi kiến trúc điện ở giai đoạn sau. Các thông số cơ bản như cấp điện áp DC, AC, dòng ngắn mạch và phương án nối đất phải được chốt ngay từ đầu.
7.2. Checklist thiết kế điện BESS trước khi phát hành IFC
Trước khi phát hành IFC, thiết kế điện BESS cần được rà soát các nội dung cốt lõi như sơ đồ một sợi, phối hợp bảo vệ, tính toán cáp và chọn thiết bị. Mọi sai lệch giữa bản vẽ và thuyết minh phải được loại bỏ. Đây là bước quan trọng để giảm rủi ro thay đổi thiết kế trong thi công.
7.3. Kiểm soát an toàn điện BESS trong thi công lắp đặt
Trong quá trình thi công, EPC phải tuân thủ nghiêm ngặt quy trình lock-out tag-out và kiểm tra cách điện trước khi đóng điện. An toàn điện BESS phụ thuộc lớn vào chất lượng đấu nối cáp, siết đầu cos và liên kết nối đất. Sai sót thi công thường gây phát nhiệt và sự cố tiềm ẩn khi vận hành.
7.4. Checklist nghiệm thu hệ thống điện theo tiêu chuẩn điện công nghiệp
Nghiệm thu điện BESS bao gồm đo điện trở đất, kiểm tra logic bảo vệ, thử nghiệm relay và mô phỏng sự cố. Các phép thử phải tuân theo tiêu chuẩn điện công nghiệp và yêu cầu của điện lực. Hồ sơ nghiệm thu đầy đủ giúp dự án được chấp thuận đấu nối nhanh chóng.
7.5. Đánh giá khả năng đấu nối BESS trước khi đóng điện chính thức
Trước khi đóng điện, cần xác nhận lại toàn bộ điều kiện đấu nối BESS tại PCC như điện áp, tần số và chất lượng điện năng. PCS phải được cấu hình đúng thông số lưới. Bước này giúp tránh tình trạng hệ thống bị từ chối vận hành thử do không đạt yêu cầu kỹ thuật.
7.6. Quản lý rủi ro vận hành dài hạn theo tiêu chuẩn điện BESS
Sau khi vận hành, EPC hoặc O&M cần duy trì kiểm tra định kỳ theo tiêu chuẩn điện BESS. Việc theo dõi thông số điện, nhiệt độ thiết bị và trạng thái bảo vệ giúp phát hiện sớm dấu hiệu suy giảm. Đây là yếu tố then chốt để kéo dài tuổi thọ hệ BESS.
8. KẾT LUẬN: GIÁ TRỊ CỐT LÕI CỦA TIÊU CHUẨN ĐIỆN BESS TRONG DỰ ÁN LƯU TRỮ NĂNG LƯỢNG
8.1. Tiêu chuẩn điện BESS là nền tảng an toàn và đồng bộ
Tiêu chuẩn điện BESS không chỉ là yêu cầu pháp lý mà còn là khung kỹ thuật đảm bảo an toàn và đồng bộ toàn hệ thống. Việc tuân thủ tiêu chuẩn giúp giảm nguy cơ sự cố điện, cháy nổ và gián đoạn vận hành, đặc biệt với các dự án BESS công suất lớn.
8.2. Lợi ích thực tế cho EPC và chủ đầu tư
Một hệ BESS được thiết kế đúng chuẩn giúp EPC giảm rủi ro lỗi nghiệm thu, tránh phát sinh chi phí cải tạo. Chủ đầu tư hưởng lợi từ vận hành ổn định, tuổi thọ pin cao và chi phí bảo trì thấp. An toàn điện BESS trở thành lợi thế cạnh tranh dài hạn cho dự án.
8.3. Khuyến nghị áp dụng tiêu chuẩn điện BESS trong tương lai
Trong bối cảnh lưới điện ngày càng phức tạp, việc cập nhật và áp dụng linh hoạt tiêu chuẩn điện BESS là bắt buộc. EPC nên coi tiêu chuẩn là công cụ kiểm soát rủi ro, không chỉ là yêu cầu tuân thủ, để tối ưu hiệu quả kỹ thuật và kinh tế cho hệ lưu trữ năng lượng.
TÌM HIỂU THÊM:



